(北京周報社)等3家單位2023年接收海外留學生公示
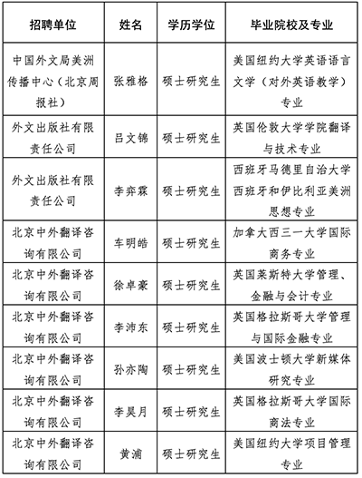
根據有關規定和《中國外文局所屬企事業單位2023年海外留學生招聘公告》,現將中國外文局美洲傳播中心(北京周報社)、外文出版社有限責任公司、北京中外翻譯咨詢有限公司3家單位2023年度擬接收海外留學生予以公示。公示期間,如有問題,請向中國外文局人事部反映。

公示時間:發布之日起7個工作日
受理電話:010-68995862
來信地址:北京市西城區百萬莊大街24號中國外文出版發行事業局人事部干部處
郵編:100037
中國外文局人事部
2023年7月3日